Max Frequency 2025 In Review (Year Six)
Man, I wish the years matched up...
Another year has come and gone, but Max Frequency remains. This year was one of reality checks and battling stagnation brought about by a creative slump. When I ended 2024, I was locked in. I was ready to keep the train rolling. Then, I sputtered throughout the year.
The front half of 2025 was strenuous, to say the least. I was looking for more traditional, full-time employment as self-employment faced an unprecedented season of slowness. As the weeks ticked by and no jobs came to light...stressed doesn't begin to describe my state of mind.
Here at the end of the year, our situation has completely turned around. Work is steady and has a promising road ahead. I started editing videos for other YouTube creators, which has kept my skills sharp, even though I have not put out as many videos myself this year. It's only by the grace of God, stepping out of my comfort zone into faith, and a fair bit of hard work that I am not back in some cubicle grinding away under flickering florescent lights.
In the midst of all this, I kept on blogging, playing games, recording podcasts, and making essays. Not as much as I hoped, but I still did it. And even though my output may not have had as high of a quantity, I believe in earnest the quality was at an all-time high. And in a continuing theme, dreams kept on coming true, as you will see below.
To those old and new readers alike, thank you all for another year. Now let's see how it all went.
It has dawned on me how long these "In Review" articles are now, so please use this Table of Contents if you wanna hop around.
Statistics
Blog Stats
As a quick refresher, 2024‘s total view count was 6,560 views with 6,088 visitors. You can see 2023, 2022, 2021, and 2020, if you like. Here are the statistics for 2025;
- Total Site Visits = 18,092
- Unique Visitors = 17,453
- Total Page Views = 28,420
Most viewed articles/pages:
- Puzzmo is Not a Good iOS App with 5,812 views
- How dbrand's Switch 2 Dock Adapter Works with 2,165 views
- I Think Kottke is Missing the Mark with Pluribus with 1,272 views
- Home with 1,197 views
- How to Backup and Play Your Games and Saves on Delta for iPhone (or any Emulator) with 798 views
Top countries:
- United States of America with 9,654 views
- United Kingdom with 1,284 views
- Canada with 797 views
Total articles published in 2025 – 199 Total articles published – 1,554
You all blew 2024 out of the water.
Last year's stats were a bit incomplete considering the change in hosting I did in the spring. I said that it would be a nice thing to have a solid starting point in 2025. We certainly had that and I am curious how this year's numbers will influence future years-in-review. For the first time ever, the Home page was not the top slot...or even in the top three.
That is all because I was linked to on Daring Fireball not once, but twice in 2025. John Gruber sent me, essentially, a year's worth of traffic in 1~2 months. And then another sizable blip at the end of the year. Thank you John.
I also landed on a new console launch nerve with my article about dbrand's Killswitch 2 dock adapter and how it works.1 Funny how one customer support email turned into my second most viewed article for 2025. Last year I said never underestimate folks' desire to emulate games and dump ROMs. This year, I say never underestimate a new console launch and the zeitgeist around it.
Podcast Stats
- Chapter Select all time downloads = 68,231 (unique) / 20,188 (IAB) with 20 episodes published in 2025
- 63,851 / 16,277 with 29 episodes published in 2024
- Gain of 4,380 / 3,911 | 7% / 24%
- The Max Frequency Podcast all time downloads = 94,561 (unique) / 15,973 (IAB) with 6 episodes published in 2025
- 91,530 / 13,415 with 13 episode published in 2024
- Gain of 3,031 / 2,558 | 3% / 19%
Podcasting was the area I fell the most short with in 2025. I struggled to maintain any sort of consistency and drive. The Max Frequency Podcast only had six episodes this year, but those six were great. There was a big focus on Nintendo Switch 2 coverage and Nintendo itself. I want to do more in 2026 and already have a dream guest lined up for January~February. Can't wait for you all to hear it. Can't wait to break 100K lifetime (unique) downloads this year too.
As for Chapter Select, man, I really considered canning the whole show. I was in a dark place with this one that carried over from 2024. I powered through it though and our Metroid Prime season came out in time for Metroid Prime 4: Beyond. We should be recording that episode this weekend too. With Resident Evil Requiem only a month away and a slate of Castlevania games ahead of us, I am feeling far more positive on the whole.
YouTube Stats
| YouTube Statistics | Max Frequency Channel | Max Roberts Essays Channel | Max Frequency Library Channel | Combined Channel Totals for 2025 |
|---|---|---|---|---|
| Total Views | 14,784 | 1,723 | 2,510 | 19,017 |
| Live Stream Views | 277 | N/A | N/A | 277 |
| Watch Time Hours | 346.6 | 212.3 | 96.1 | 655 |
| Likes | 258 | 127 | 170 | 555 |
| New Subscribers | 55 | 82 | 13 | 150 |
| Lifetime Views | 475.5K | 1.7K | 2.7K | 479.9K |
The top five viewed videos across all of the channels in 2025 were:
- Fast & Furious Los Bandoleros Short Film | Chapter Select Super Special - Season 4 with 3,508 total views
- 2 Fast 2 Furious Movie Commentary | Chapter Select Super Special - Season 4 with 1,879 total views
- How I Use Obsidian to Track my Video Game Collection with 1,294 total views
- The Spirit of Super Mario Galaxy with 948 total views
- How Astro Bot Breaks the Fourth Wall with 533 total views
Surprise! The Fast and The Furious return to the top spot. Rather than illegal uploads of the films, looks like Google Search and AI-powered search grabbed ahold of these two. I guess there aren't a lot of reviews and commentaries on Los Bandolero...strange.
Outside of the Fast Family, I am just happy to see my video essays crack the top five. The Spirit of Super Mario Galaxy – A Video Essay got a boost when my pal Wizawhat mentioned it in his video I'm Kind Of Torn On Donkey Kong Bananza. That video got a whopping 48,388 views. I had maybe 200~ views before his video. Never underestimate the power for friendship.
Astro did pretty well considering the seven month gap between uploads.
If you read, listened, or watched anything I made this year—thank you. Means the world to me that you'd tune in. Here's to the new year and all it has in store of us!
2025 Gaming In Review
I wanted to do better this year about sharing and reflecting on what I played, my annual "resolution" games, and—new this year—what I bought. I'll share each list and a little commentary below. For more robust thoughts, the linked games below will take you to either my Game Notes for that title or that game's entry in my game library.
With all that said, let's start with the physical games I picked up throughout the year.
What I Bought in 2025
| Title | Console | Date | Price |
|---|---|---|---|
| Neir Automata | PS4 | 3/5/25 | $24.54 |
| The Messenger | PS5 | 3/20/25 | $32.09 |
| Clair Obscur - Expedition 33 | PS5 | 4/29/25 | $49.90 |
| Chibi-Robo! Zip Lash | 3DS | 5/12/25 | $6.95 |
| The Legend of Zelda: Echoes of Wisdom | Switch | 6/5/25 | $0 |
| Mario Kart World | Switch 2 | 6/5/25 | $85.19 |
| Castlevania Dominus Collection | PS5 | 5/31/25 | $48.76 |
| Metal Gear Solid Master Collection Vol. 1 | PS5 | 8/13/25 | $16.04 |
| GoldenEye 007 (N64) | N64 | 11/16/25 | $30.83 |
| Alien Isolation | PS4 | 12/10/25 | $18.60 |
| Crash Bandicoot N. Sane Trilogy | Switch | 12/10/25 | $0 |
| Sin & Punishment: Star Successor | Wii | 12/11/25 | $29.98 |
| Guitar Hero 3: Legends of Rock | PS3 | 12/11/25 | $8.77 |
| Yoshi's Woolly World | Wii U | 12/12/25 | $13.95 |
| Metal Gear Solid Delta: Snake Eater | PS5 | 12/19/25 | $15.98 |
| Titanfall 2 | PS4 | 12/29/25 | $5.34 |
| Total Sum | $386.92 |
A couple of years ago, I looked back at my annual pickups and was ashamed at the grand total of 65 games. That felt obscene to me. Since buying them, I have played seven. In my weak defense, most of that list was made up of collecting efforts. Looking back, I see the Splinter Cell games, lots of Castlevania, and Rock Band titles.2
Now, don't get me wrong, I love collecting video games and consoles. I am just not currently in a position to collect as much as I was a few years ago. Home ownership and a kid will do that to you. Plus, I bought a PS5 Pro and a Switch 2 at launch, so I still spent an obscene amount of money.
I did better in 2024 with a total of 41 games, but I wanted to do better in 2025. My budget is not what it used to be, but more importantly, I have a massive collection that I haven't even come close to playing in its entirety. I think going from 65 to 16 in just two years is quite good. Three of them were gifts; I snagged the Metal Gear Solid games on deep discounts and used coupons. If it wasn't for my annual shopping trip with Logan, this list would have almost been 10 games. Now to keep it up in 2026.
What I Played in 2025
Here is the list of games I played and beat throughout the year.
| Game | Started | Beaten | Console | Notes | |
|---|---|---|---|---|---|
| Citizen Sleeper | 12/31/24 | PS5 Pro/Portal | |||
| Metroid Prime Hunters | 1/12/25 | 4/26/25 | Nintendo DS | Metroid Prime Hunters Notes | |
| Penny's Big Breakaway | 1/12/25 | PS5 Pro | |||
| Astro Bot | 1/14/25 | 1/24/25 | PS5 Pro | Astro Bot Notes | |
| Helldivers 2 | 1/22/25 | PS5 Pro | |||
| Batman: Arkham Shadow | 1/29/25 | Meta Quest 3S | |||
| Super Mario Party Jamboree | 2/8/25 | Switch | |||
| The Legend of Zelda: Tears of the Kingdom | 2/16/25 | Switch | |||
| Fortnite | PS5 Pro | ||||
| Star of Providence | 2/21/25 | Switch | |||
| God of War: Ragnarök | 3/11/25 | 3/27/25 | PS5 Pro | God of War - Ragnarök Notes | |
| God of War: Ragnarök – Valhalla | 3/28/25 | 4/3/25 | PS5 Pro | God of War Ragnarök -Valhalla Notes | |
| Mirror's Edge | 4/29/25 | 5/8/25 | PS3 | Mirror's Edge Notes | |
| Clair Obscur - Expedition 33 | 4/29/25 | 11/24/25 | PS5 Pro | Clair Obscur - Expedition 33 Notes | |
| Mario Kart World | 6/7/25 | Switch 2 | |||
| Nintendo Switch 2: Welcome Tour | 6/10/25 | Switch 2 | |||
| Donut Dodo | 6/24/25 | Switch 2 | Donut Dodo Notes | ||
| Metroid Prime 3: Corruption | 6/25/25 | 7/27/25 | Wii | Metroid Prime 3 - Corruption Notes | |
| Apollo Justice: Ace Attorney | 7/28/25 | 8/25/25 | Switch 2 | Apollo Justice - Ace Attorney Notes | |
| Stray | 8/26/25 | PS5 Pro | |||
| The Last of Us Part II Remastered | 9/1/25 | 10/19/25 | PS5 Pro | The Last of Us Part II Remastered Notes | |
| It Takes Two | 9/23/25 | PS5 | |||
| Hades II | 9/25/25 | Switch 2 | |||
| Alan Wake Remastered | 10/23/25 | 11/1/25 | PS5 Pro | Alan Wake Remastered Notes | |
| Tunic | 11/2/25 | 11/12/25 | PS5 Pro | Tunic Notes | |
| Metroid Prime 4: Beyond | 12/4/25 | Switch 2 |
The year started out not great. Not because of Citizen Sleeper, but because I decided to start a dice rolling RPG while sick with the flu for a week off my PlayStation Portal. I was not in a coherent headspace for that kind of gaming.
There are quite a few multiplayer games. Helldivers 2, Super Mario Party Jamboree, Fortnite, and Mario Kart World, plus some not-logged titles from my annual trip with The Boys™ like Kirby Air Riders, Super Smash Bros. Ultimate. I've been thinking a lot about the (seemingly) bygone era of local, party multiplayer lately. Online only gets you so far. I miss those late nights with friends.
Looking at my PlayStation Wrapped, I played ol' reliables. I assume Alan Wake Remastered was eked out by just a couple of hours into the number six slot. Nintendo is promising their "Wrapped" sometime this month, which makes more sense to me. Xbox presumably is doing the same, but mine would be zero hours for that console in 2025 anyway.
The year wasn't very high for completion. Some of these games you never really "beat" though, you know? Mario Kart World will be in rotation for years to come. Despite my inability to beat the first difficulty tier in Donut Dodo, I know I will play this one for ages. My thoughts are pretty well solidified on that one. I'm not sure how this low completion rate makes me feel though. I know I didn't play as much this year. That bums me out, so I suppose not beating as many games also bums me out.
It has dawned on me in reflecting and writing this piece that I have chained myself to the desk and really only play when I can also record the footage. Why am I restricting play time to only recording time? "Play" is in the name of the metric. I've realized I am weighing myself down with unjustified terabytes of footage at the sacrifice of enjoying this hobby I have had for the last 27 years. This revelation is so appalling to me that I have already started a significant 2026 pledge game on my PlayStation Vita. When I want footage, I'll migrate the save to my PS3 and pick up seamlessly.
I wanted to start throwing together a personal top ten as well, like the crew does over at Digital Foundry (and like we used to do at DualShockers).3 I find myself playing fewer current year releases, so my personal favorites are nowhere near what a traditional "Game of the Year" list might look like. Given I barely beat more than ten games this year, the list sure is something.
-
- Nintendo Switch 2: Welcome Tour
-
- Mirror's Edge
-
- Donut Dodo
-
- Metroid Prime 4: Beyond
-
- Mario Kart World
-
- Astro Bot
-
- The Last of Us Part II Remastered
-
- Alan Wake Remastered
I told you. Welcome Tour is a fun little game and people need to get over the price tag. Mirror's Edge was more frustrating than I remember. Clair Obscur really fell apart for me in the back half, especially in the plot area. Donut Dodo is sublime—use an arcade stick if you can. Not to spoil the incoming episode of Metroid Prime 4, but this might be the prettiest game I played this year. Mario Kart World is a big puzzle world to me as my eyes and mind adjust to this new trick-based form of racing. I find it endlessly engaging. Astro Bot is rock solid and pure gaming joy. Sorry not sorry about The Last of Us Part II being so high. The chronological cut was fascinating. Tunic was a mind bender that my brain sorely needed.
My favorite game I played this year was hands down Alan Wake Remastered. Snappy, fun, and full of personality. It reminds me of games from the seventh generation, which makes sense...since it came out during the seventh gen.
So how did I do with my annual "resolution" games?
- Alan Wake Remastered
- Apollo Justice: Ace Attorney
- God of War: Ragnarök
- Mirror’s Edge
- Tunic
- Batman: Arkham Shadow
- Pikmin 4
- Resident Evil 4 VR (PS VR 2)
- Stray
- The Legend of Zelda: Tears of the Kingdom
I beat half. I'll take that as a win! I did start Stray one sleepy afternoon, but was swiftly bored and got a Chipotle burrito for dinner instead. I cannot believe this nominated for Game of the Year at The Keighley's in 2022—or that it is getting a movie. I am baffled.
I also did boot up Batman: Arkham Shadow, which felt really cool and good. I needed the Elite Strap though. The stretchy fabric of the included strap is just not great for long play sessions. The strap is so expensive though. Good thing it was on sale and I used a $25 gift card from Christmas to help afford the silly expensive strap.
I didn't touch the other games though. I chalk it up to the Switch 2 launch derailing summer efforts and pushing myself to finish the Prime games. I struggle quite a bit with more than one game at a time too.
What I Would Like to Play in 2026
Back in July, I wrote this little tangental bit in Naughty Dog Introduces a New "Chronological" Mode in Part II;
"Semi-related, I have had a major hankering to replay the Uncharted games and, even more so, the Jak & Daxter games. I have a desire for those PS2/PS3 era games that were lighter, shorter, etc. I was using Sly 2: Band of Thieves as my test game for my PS2 Slim after its tune up. The intro cutscene was so enticing in and of itself. I think there is some reminiscing in my future."
I want 2026 to be a comfortable, classical, reminiscent year. While there is no shortage of new hotness in 2026, I find the list below to sound far more enticing and fun than the latest AAAA gaming. Continuing the My Life In Gaming-inspired tradition, here's my 2026 list in alphabetical order—now with 10 new entires—because I am a glutton for punishment.
- Donkey Kong Bananza
- Final Fantasy VII
- Ico
- Phoenix Wright: Ace Attorney – Dual Destinies
- Quantum Break
- Sin & Punishment: Star Successor
- Sly Cooper and the Thievius Raccoonus
- Splinter Cell: Chaos Theory
- The Legend of Zelda: Echoes of Wisdom
- Titanfall 2
And the leftovers...
- Batman Arkham Shadow
- Pikmin 4
- Resident Evil 4 VR (PS VR2)
- Stray
- The Legend of Zelda: Tears of the Kingdom
Donkey Kong Bananza is the most recent on the list. I had an eShop gift card from my birthday in June and snagged this at launch. I tried playing but had a pretty bad day and it soured my opening minutes with the game. I also wanted to be able to capture in 4K and that wasn't possible at the time. Now 4K capture is possible and I am in a much better headspace to break rocks and collect bananas.
Quantum Break is a must for me now.
My friend Mike bought me Final Fantasy VII digitally on my PS3 after I said I was considering playing the remake this year. I've never beaten a Final Fantasy game. I dabbled in XV and played half of III on SNES.
I love this tradition of playing an Ace Attorney game every year. I must confess, I never played the 3DS titles or the Investigations spin-offs, so the next couple of years with be all new to me and that has me excited.4
I'm particularly eager to play Sin & Punishment: Star Successor thanks to Mark's recommendation. Plus, it is apparently only six hours long. More six hour games please.
Titanfall 2 is a recent addition (and purchase!) due to the sad news of Vince Zampella's untimely death. I've always been told about its campaign and some slick hallway level, whatever that means. Wish I had played it sooner, but there's no better time than now.
Crème de la Crème of 2025
Here’s a list of the posts, shows, and projects I am most proud of from 2025, mostly in publication order.
Wasting a Generation – Sony's Live Service Graveyard
Sometimes, you forget you wrote a thing until you go back for the annual review. 😅 Looking back, I cannot believe I did not mention Marathon. While Sony keeps shuffling and scratching out these live service projects around like a sketchy accountant, do not be fooled into thinking they have abandoned the live service dream. They announced two new studios in 2025—Dark Outlaw Games and teamLFG—both of which I assume are working on multiplayer titles given their lineage.5
Despite leadership departures, Fairgame$ hasn't been cancelled—yet. Ghost of Yōtei Legends is indeed real and is launching in 2026. While not a first-party title, Marvel Tokon: Fighting Souls could also be an avenue of live service-ish revenue for Sony, especially when they own EVO.
The Spirit of Super Mario Galaxy – A Video Essay
I put serious effort into this one and am still proud of it from top to bottom. I have to admit, sometimes I watch the Shorts I put out just for fun.
Severed from Severance
Man, I am still sour on Severance's sophomore season. Feels like I am still alone in that too.
Nintendo Switch 2 Coverage
Nothing like a new Nintendo console to get me writing and podcasting.
Nintendo Switch 2 Reveal Thoughts & Impressions
I love the written coverage, but the decision to turn this into a 50 minute video derailed my essay production more than I could have anticipated. Not everything needs to be a video.
Looking back, the Switch 2's screen is nowhere near as "tasty" as it's nerdy alphabet soup recipe would imply. There are serious issues with the response time. HDR is not close to accurate/possible. VRR is a mystery. Given the 2~3 hour battery life, if you are portable-first with the Switch, maybe hold off until a "Pro" model or revision.
I stand by my assessments on Game Chat, Game Key Cards, and the stacked nature of Switch 2's first six months. If you are a Day One Nintendo gamer, you have been feasting these last six months.
Switch 2 Both Is and Isn't Nintendo's Most Expensive Console
I made lots or tables this year, which is not the norm for me.6 The sticker shock for the Switch 2 gave plenty of folks something to talk about online, but one Polygon article did not sit right with me.
MFP45 - "Nintendo Gave Me a Gift" with Peter Spezia
Always a joy to podcast with Peter.
How dbrand's Switch 2 Dock Adapter Works
Don't be afraid to email support to ask a clarifying question. Just don't forget to blog about it.
Nintendo Tried GameChat Nearly 20 Years Ago
During the summer, I went back and watched every Nintendo E3 press conference since 2006. It was eye opening to relive the golden era of gaming press conferences, personalities, and the rise and fall of the Wii to Wii U. It also was an excellent reminder that no idea is too old for Nintendo to revisit. This was a good idea to do during the launch year of the Switch 2.
The Prices Are Too Damn High
Where Did the Price Drops Go
Re-reading this piece, man, I crushed it. I know it is only 7~ months old, but I stand by my cellphone market analogy for the console market. I also stand by that the gaming ecosystem is wider and more accessible than ever.
Xbox Raises All the Prices
Not one day later, Microsoft kicked off the tariff and AI-RAM-induced price increase. Dark times ahead.
It will never not be funny that the Xbox Series X became more expensive than a PS5 Pro.
We Need to Talk About Game Prices, Review Scores, and Quality
Review scores are detrimental to the industry, accelerating a race to the bottom (more below). When paired with price and a litany of other factors, a 10/10 for $20 and 10/10 for $80 varies widely. It's all subjective and I think the numbers have damaged the conversation in a significant manner.
I'll quote myself;
"The score is never just the game. It's never just the price. It's a messy amalgamation of countless factors, moods, decisions, ideas, vibes, and market research..."
"...(Review scores) reduce an experience to a number; years of work to one number. We just look at numbers. What's the score? What's the price? If they overlap in the right way on our personal Venn Diagram, then we might proceed. "
PlayStation and Nintendo Raise All the Prices
I can't believe the cheapest this generation will ever be was its launch.
Not to Be Outdone By PlayStation and Nintendo, Xbox Raises The Prices Again
You can't make this stuff up.
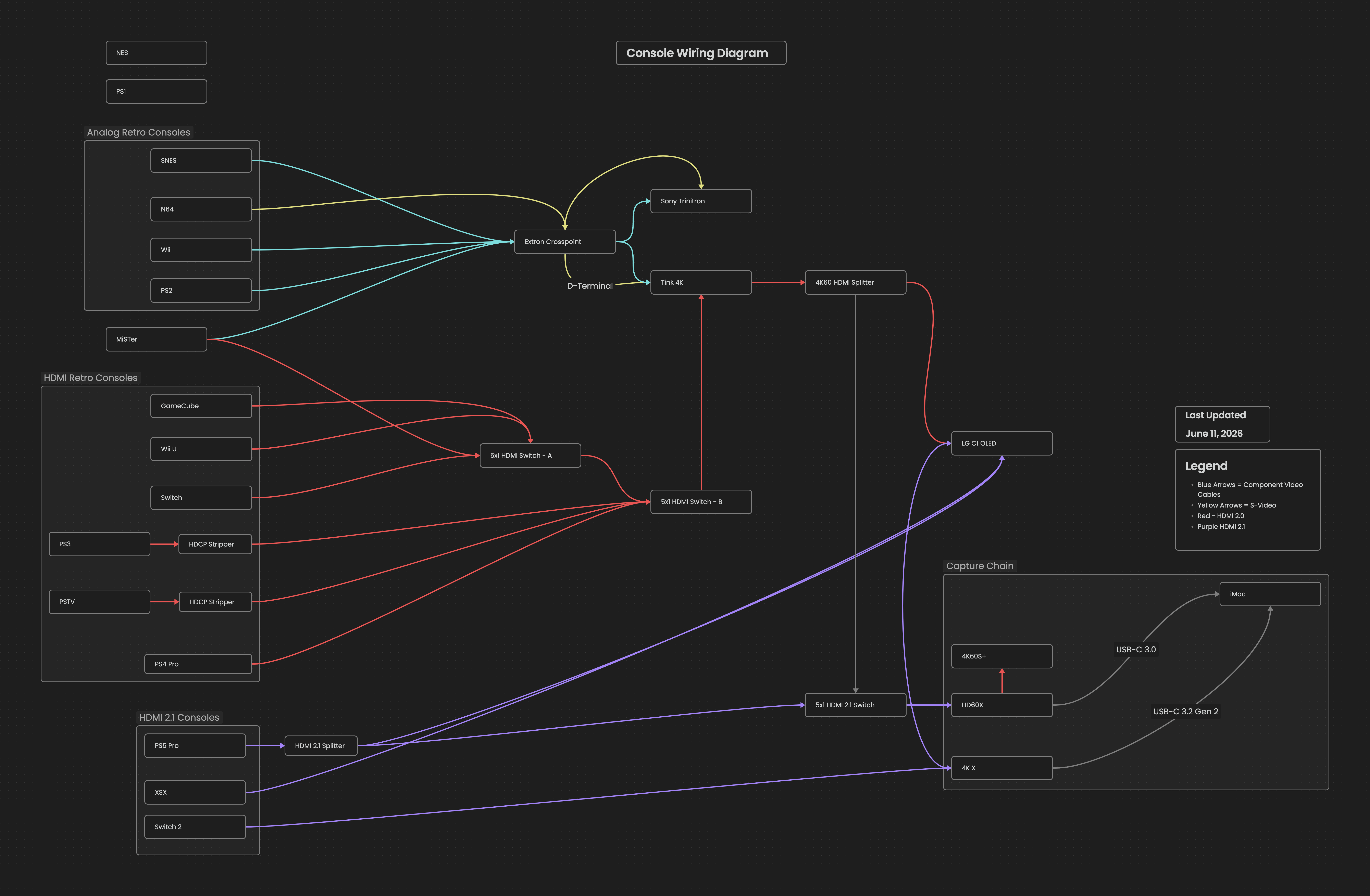
The Blood Red Capture Gremlin Saga
I had major capture issues this year that led to months of technical support and troubleshooting. While frustrating in the moment, I do love a good technical challenge.
I Have a Problem with Elgato
I faced a major hiccup in my HDMI capture chain when upgrading to the Elgato 4K X. I decided to do my due diligence as a consumer and reach out the tech support. It was quite the journey.
I Have a Problem with Elgato and Switch 2
Nintendo is doing whacky stuff with its HDMI signal and the capture card companies were not ready. During this temultuous time and given my aforementioned issues with the 4K X card, I jumped ship to AVerMedia. The grass is not all green over there. Their macOS support is almost non-existent. I'd probably switch back to the Elgato 4K X now that I am no longer daisy-chaining capture cards.
I Have a Problem with HDMI Capture
I haven't been this discouraged by a technical problem in a long time. It was an all consuming and depressing issue. I do hope this article helps future users.
HDMI Gremlin Evicted
I needed a celebratory drink after this one.
Introducing My Game Library
It's been a much slower process than I planned on, but I still love that I have gone a completely custom route for logging my game collection. Within Obsidian, I have already gained the inherent benefits of internal linking to these titles across the board.
Daring Fireball Worthy
The reason the ol' blog got so much traffic this year.
Puzzmo is Not a Good iOS App
Popped open Puzzmo just now and the experience seems much better. No tears when zooming in on crossword puzzles. There is this vertical, frosted glass bar in the lower right corner to quickly navigate to the different types of games. I didn't seen any ads, but that could be a network level thing.
Still a shame that Puzzmo kicked off its native app the way it did.
I Got "Fireballed"
Still reeling from the response.
I Think Kottke is Missing the Mark with Pluribus
Best text to open after landing from a flight. Still processing the idea that Gruber might just read my stuff; or at least, the stuff that catches his eye. Guess my next Daring Fireball-related goal is to be on The Talk Show.
Daring Fireball Inspired
The Difference (and Similarities) Between Millions of Lonely Gamers and AI Romantics
As I re-read these posts, I am surprised at how much I wrote. I straight up don't remember the length and depth. Nice to be reminded and delighted, if that's not too narcissistic to say.
There is More to Theaters than Nostalgia and Affection
I will be making it my mission to drive four hours away to see The Odyssey in 70mm IMAX this summer. Waiting to see this on a TV would be a crime; or inside Fortnite; or on a Game Boy Advance.
The Mount Wario-ification of Mario Kart
Still think this concept best encapsulates Mario Kart World.
Silksong Hastens the Death of the Critic – Endless Mode
Made this meme, which I think might sum up my opinion better than my opinion piece.

How Astro Bot Breaks the Fourth Wall – A Video Essay
This essay took longer than I expected to publish, but I did hit my goals within its structure and design. This was a fun one to put together.
Naughty Dog Celebrates 40 Years with a Strange 90-Second Video Interview
What a strange saga to celebrate this major anniversary a year late.
Analogue 3D is Shipping and Looks Very Good
A fun summary of what just might be Analogue's best console to date. Still an absolute shame that they launched the Funtastic colors just a few weeks after shipping the original models. I would have absolutely bought a Grape or Gold model. I think next time Analogue has a console, I will wait for the variant.
Footnotes
-
I have traveled with mine a handful of times this year and I think it is the best case I've used for a portable console. ↩
-
Including a pristine copy of Symphony of the Night for PS1. ↩
-
I'm not sure it is fair to put an entry from a series I play annually on the list, but it is my list! I can do whatever I want with it! ↩
-
I like the logo for Dark Outlaw Games. ↩
-
But I keep saying that and keep making tables, so maybe I do make tables now. ↩